Ivermectin And Covid Pubmed

Scielo Brasil Covid 19 Molecular Targets Drug Repurposing And New Avenues For Drug Discovery Covid 19 Molecular Targets Drug Repurposing And New Avenues For Drug Discovery


India S Ivermectin Blackout Part Ii National Thedesertreview Com
![]()
Pdf Icon Ivermectin In Covid Nineteen Study Use Of Ivermectin Is Associated With Lower Mortality In Hospitalized Patients With Covid19

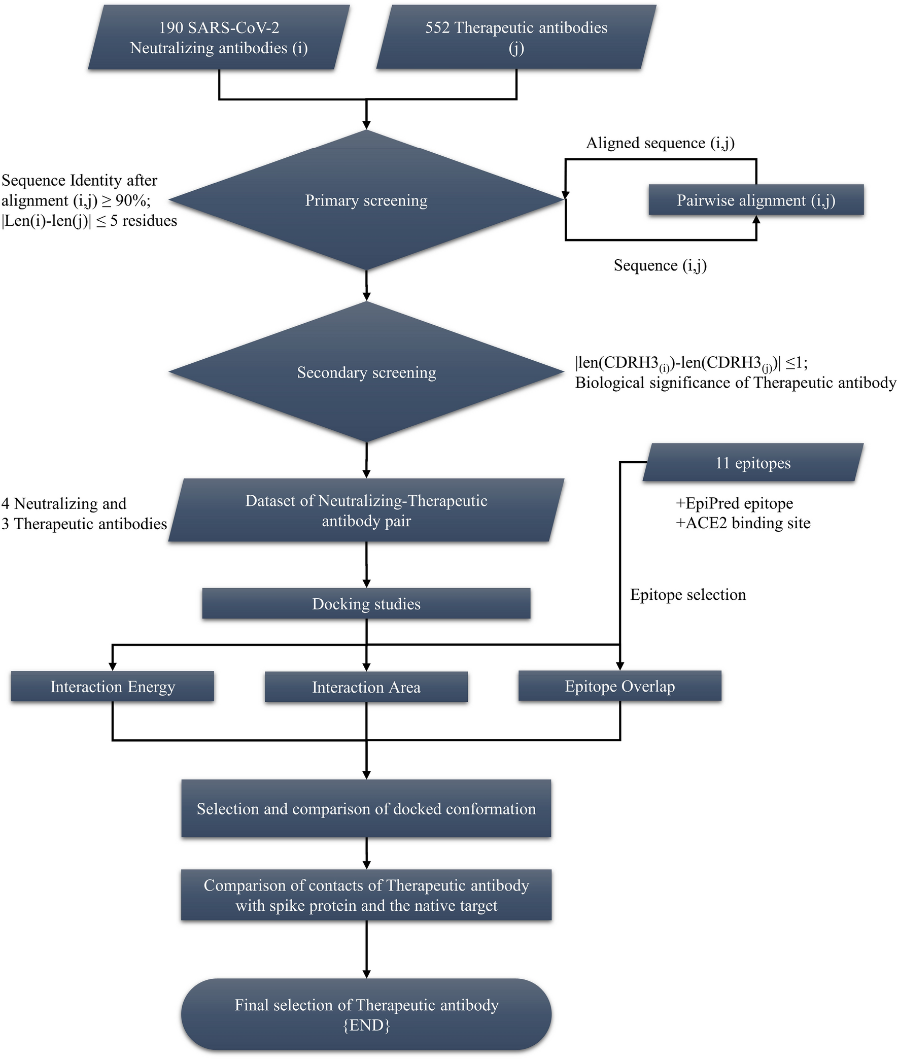
Exploring Antibody Repurposing For Covid 19 Beyond Presumed Roles Of Therapeutic Antibodies Scientific Reports

Current Epidemiological And Clinical Features Of Covid 19 A Global Perspective From China Journal Of Infection

Molecules Free Full Text The Uptake Of Ivermectin And Its Effects In Roots Leaves And Seeds Of Soybean Glycine Max Html

Pdf Ivermectin Treatment May Improve The Prognosis Of Patients With Covid 19

Pdf Use Of Ivermectin As A Potential Chemoprophylaxis For Covid 19 In Egypt A Randomised Clinical Trial

Retrospective Cohort Study Of Ivermectin As A Sars Cov 2 Pre Exposure Prophylaxis Method In Healthcare Workers Medrxiv

Scielo Brasil Covid 19 Molecular Targets Drug Repurposing And New Avenues For Drug Discovery Covid 19 Molecular Targets Drug Repurposing And New Avenues For Drug Discovery

Ivermectin A Systematic Review From Antiviral Effects To Covid 19 Complementary Regimen The Journal Of Antibiotics
![]()
Multifaceted Highly Targeted Sequential Multidrug Treatment Of Early Ambulatory High Risk Sars Cov 2 Infection Covid 19

Retrospective Cohort Study Of Ivermectin As A Sars Cov 2 Pre Exposure Prophylaxis Method In Healthcare Workers Medrxiv

From Hydroxychloroquine To Ivermectin What Are The Anti Viral Properties Of Anti Parasitic Drugs To Combat Sars Cov 2 Abstract Europe Pmc
![]()
Frontiers Innovative Nanotechnology A Boon For Fight Against Pandemic Covid 19 Nanotechnology

Daily Briefing First Major Investigation Of The Global Pandemic Response

A Five Day Course Of Ivermectin For The Treatment Of Covid 19 May Reduce The Duration Of Illness International Journal Of Infectious Diseases

Meta Analysis Of Randomized Trials Of Ivermectin To Treat Sars Cov 2 Infection Abstract Europe Pmc
![]()
Multifaceted Highly Targeted Sequential Multidrug Treatment Of Early Ambulatory High Risk Sars Cov 2 Infection Covid 19

0 Response to "Ivermectin And Covid Pubmed"
Post a Comment